新冠疫情三年,我们的科学家做了哪些研究取得哪些成果?
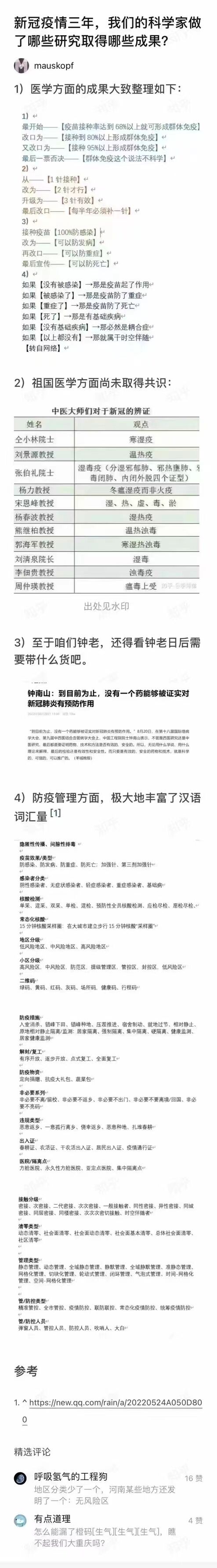
极大地丰富了汉语的词汇量:
核酸检测:单采、混采、双采、单检、混检、预防性全员核酸检测、应检尽检、愿检尽检、常态化核酸、15分钟核酸检测
区域分级:高风险区,中风险区,防范区,提级管理区,管控区,封控区,低风险区..
二维码:绿码、黄码、红码、灰码、蓝码、场所码,健康码、行程码...
人员分级:密接、次密接、二代密接、次次密接、一般接触者、同性密接、异性密接、城密接、同层密接、同楼密接、同空间密接、关联密接、时空伴随者..
区域管控:静态管理、全域静态管理、静默管理、全域静默管理、准静态管理、网格化管理、切块化管理、轮动式管理、闭环管理...
非必要系列:非不要不离市/县、非必要不离/留校、非必不返乡、非必要不出门、非必要不要离境/回国、非必要不流动不聚集...
病毒清零类型:全面清零、动态清零、社会面清零、社会面动态清零、社会面基本清零、总体社会面清零、社区清零...





